全面预算管理的系统解决方案(二)
2 系统解决方案
2.1 系统整体架构
从企业预算实际考虑,标准的预算管理系统的整体架构由三部分组成:最底层的是数据层,由数据仓库与应用系统组成,通过数据交换与集成,为业务执行解决方案与用户分析工具提供基础数据,业务执行解决方案包括战略执行监控、计划、预算和预测、财务整合报表、成本与收益分析这几个方面,通过业务执行解决方案完成预算相关的主要工作,通过用户分析工具将分析数据展示给最终用户。
具体如下图所示:

本文以目前市场上主流的BPM管理软件——ORACLE的Hyperion Planning对预算系统的解决方案进行详细描述。
2.2 解决方案详述
Hyperion Planning是一个全面预算管理的平台和通用工具,它的价值在于企业可以根据自己的预算管理需求和业务逻辑,在实施过程中定义适合自身管理需求的预算模型和业务规则,满足全面预算管理各阶段的需求。
2.2.1 预算模型定义
“工欲善其事,必先利其器”。预算系统实施的重要工作之一就是定义预算模型。预算模型将预算假设,业务目标,业务规则等都纳入其中。在完成了预算管理体系的设计之后,就可以利用信息系统管理工具来创建一个预算管理应用架构。创建该应用的用户被指定为应用所有者。每个应用只能有一个所有者。所有者可以将所有权授予另一个管理员。系统管理员完成预算应用架构的初始设置工作。
应用架构创建完毕后,管理员需要在该应用中定义包括维度和成员的数据模型。一个应用中的维度包括:币种(用于多币种应用)、科目、实体、情景、版本、期间、年份和其他自定义维度等,其他自定义维度可以是产品、客户、雇员、销售渠道、地区和项目等等,由系统管理员按照预算方案的数据编制、分析、报表需求进行灵活定义。
在传统的EXCEL表格中,编制大量的业务规则是预算工作人员非常头疼的事情,而且由于输入的不规范,以及受限于EXCEL的功能,在操作执行上存在很多困难。而通过预算系统提供基于业务规则的自动计算,复杂的预算模型变得非常的简单,Hyperion Planning还提供图形化的变成方式,原本复杂的预算规则定义只需要拖动相应的图表就可以实现,当然也支持传统的编程实现更多的功能。
2.2.2 预算编制方案
预算编制有自上而下目标分解和自下而上数据汇总两种方式,在系统中是通过以下方式解决的:
在预算编制过程中,预算目标设定一般是自上而下进行的,管理员可以在系统应用中设定目标类型的版本,并可以设定用户对目标数据版本的的访问权限;在自下而上的预算编制过程中,预算数据只能从最下级的实体(责任中心),最明细的产品、最末级的预算科目等底层维度成员输入到系统里,系统会按照各维度的层级汇总关系自动汇总得到实体、科目、产品等不同层级的预算数据,从而大大提高预算数据汇总的效率,避免手工汇总产生的错误。
在预算编制过程中,通过系统流程管理,就可以管理和监控预算编制-提交-审核-批准的过程。系统支持几上几下,多次反复的预算审批流程。这些流程可以与OA系统相集成,可以通过邮件提醒审查人员尽快审批业务人员所提交的预算。
2.2.3 预算分析方案
实际数据导入系统后,系统可以自动的进行多种预算分析,能够将预算表及预算分析表的数据方便、快捷的以各种图形展示出来,从而使预算编制和分析的结果更直观。Hyperion Planning提供4种预算分析形式。这4种形式都是对Hyperion Planning存储在后台的Essbase数据库中的数据的实时展现,数据完全一致,只是形式和用途不同。这四种方式分别是:
1、定义预算表单进行预算分析:通过在Hyperion Planning中定义预算表单,在预算编制表单里显示实际、预算、目标等不同情景的数据及其差异。
2、利用Hyperion Reports模块定义标准的预算分析图表:Hyperion Reports是Hyperion Planning中的一个标准报表工具,利用它可以定义格式相对固定的预算或预算分析图表,它支持多维查询及数据钻取操作。
3、利用Hyperion Analyzer模块定义固定模式的标准分析仪表盘:Hyperion Analyzer是Hyperion Planning中的一个允许用户进行更灵活的交互分析的模块,利用它可以实现动态的分析仪表盘,供各级管理、业务人员进行标准模式的灵活的交互式查询分析。
4、利用Essbase电子表格插件进行灵活的个性化分析:使用Hyperion Planning 或Essbase的电子表格插件可以在Excel中更灵活的进行预算数据、实际数据及预算实际对比等分析工作。用户可以在Excel中快速获取Essbase中存储的多维数据模型,并进行钻取、旋转等操作,并充分利用Excel的图形功能创建各种分析图形,以满足临时、突发的一些查询、分析需求。
2.2.4 预算控制方案
系统支持预算编制、追加、调整的流程,预算数据发生变化时,通过接口程序将预算信息导入控制系统,作为预算控制的标准,并可以设置实际数据超过预算数据的容差范围,以及超过预算时的控制方式(警告、报错并拒绝当前业务)。当实际业务发生时候,系统将检查对应的可用预算,当实际数据超过预算数据时,系统将会发出警告或报错(其具体警告,报错还是通知可以后台配置),从而实现预算的控制和预警。同时支持按照客户的具体需求进行业务流程、单据、报表等定制等。
预算控制可以通过如下方式在系统中实现:
1、通过多种授权方式,如管理权限、功能权限、数据权限、操作权限以及代理等,实现对业务的精确掌控。
2、允许用户根据实际业务需求进行流转、回退、转发、终止等操作,实现完善的工作流体系。
3、以预算数据和实际执行数据为基础,按照管理者需要,定制报表输出,配合丰富的数据表现方式,如图表等,满足分析需求。
4、统一的组织和权限;统一的流程、协作、任务和消息传递机制;统一的资源存储和信息访问机制;
5、可扩展性,控制系统依托的业务平台具备灵活扩展能力,帮助企业快速调整和适应变化。
2.2.5 预算考核方案
利用预算系统科目维度中的存储假设型科目,可以定义企业考核体系中可量化的财务及非财务指标。在系统中通过定义相关的业务规则,可以实现由财务或业务数据自动计算考核指标数值;同时通过定义指标体系间的汇总计算公式,可以实现指标体系层级之间的汇总计算;并且实际数据导入预算系统中后,也会相应计算出相应的指标体系;最终利用预算系统提供的多种分析方式,可以对考核指标的执行情况进行动态监控和对比分析。
2.2.6 系统集成方案
在企业考虑实施预算系统时,如何与企业现有的信息系统集成是管理者关注的问题。预算系统发展至今,在系统集成方面提供了一系列的解决方案,以面对不同的企业情况。
对于已实施信息系统比较少的企业,Hyperion Planning的B/S架构能让各使用者通过WEB提交预算表单,对于是地域广,分子公司较多的企业,这种方式能保证各预算单位在统一的预算平台中。对已实施信息系统较多的企业来说,Hyperion Planning自有的ESSBASE数据库在预算数据收集中起到了一个“抽水机”的作用,通过聚合不同系统中的数据,最终提供给预算系统所使用,系统集成方式可用下图来表示:

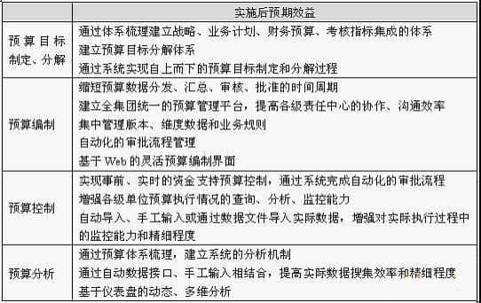
3 实施预算系统的预期效益
企业在实施预算系统后预期能够在以下方面得到改善和提升:

对于准备实施预算系统的企业来说,虽然实施预算系统能极大提高企业的预算工作效率,但这是建立在企业已经建立完善的预算管理体系的基础上的,明确预算的组织机构、预算流程、预算的考核机构、相应的考核指标、考核方法等是预算系统实施的前提,只有建立了完善的预算管理体系,预算系统才能高效的发挥其应有的作用,才能达到企业实施信息系统的目的。
虽然预算系统对于企业的发展有着深远的意义,但是在实施过程在会遇到一些问题。如管理人员的观念问题,至今有些管理人员认为市场变化过快,预算会失去指导意义,成本大于收益;也有人认为预算是财务人员的事,与业务人员及其它管理人员无关,甚至认为预算由于控制成本会限制业务的发展,预算系统会改变平时的工作方式,也会引起工作人员的不适应,产生抵制情绪。这些阻力只有通过加大实施力度,加强管理人员对预算意义的全面理解,加强人员培训,在实施中不断学习,才能有所改变。
此外,预算系统必须与其它的管理系统相结合,才能充分发挥其作用。公司由于其它一些管理系统的不足,也会增加预算管理的成本,降低预算编制的准确性。最后,由于公司为配合其战略调整及发展速度,会伴随进行组织结构的调整,企业经营活动的顺畅进行取决于有效的管理流程及这些流程在组织结构上的顺利执行。因此预算管理是建立在稳定的组织结构基础上的,随着组织结构的调整,预算管理体系的方法不会改变,但其实施办法会相应调整。
实施预算系统与传统的软件实施有很大的不同,企业应按自身的特点选择实施方式,不论是哪一种实施方式,预算系统必须与预算管理体系紧密结合,支持预算管理各个关键步骤,真正的让预算成为企业管理的有效工具,而不是流于形式的财务表格。
金华用友软件U8-OA的总体目标是:"以先进的计算机和通信技术为主要手段,以实现企业关键办公应用为导向,搭建一个覆盖全企业的自动化办公信息平台。通过网络技术,实现本企业移动办公、资源共享、高效协同的事务处理机制,为本企业建立一个即时有效的信息交流管道,建立高质量、高效率的信息网络,为领导提供一个方便有效的事件跟踪和监督手段,实现办公现代化、信息资源化、传输网络化和人性化管理。
金华朗盈计算机信息科技有限公司成立于2005年,是金华地区的授权唯一客户服务中心,承担用友软件在金华地区的市场推广、营销及售后服务工作。
金华用友软件客户服务中心电话:0579-83183560
拨打手机:13605793908
地址:浙江省金华市新华街301号浙中信息产业园
如果您还有其他的问题也可以在线咨询我们的客服,或者拨打我们的热线电话0579-83183560。期待您的来电,后续我们将带给您更好的服务。
预知更多精彩请关注金华朗盈新浪微博、官方微信jinhualangying ,网址:http://www.jhyongyou.com/

本文出自金华坤迪软件有限公司https://www.jhyyrj.com/info-93.html,转载请注明出处。
相关阅读
2025-09-29 从执行工具到流程协作者:AI让你的工作进入“自动驾驶”模式
2024-09-30 国庆放假通知
2024-09-14 采购进货预警设置
2024-08-23 一块瓷砖蕴含美学“智慧”,这家陶瓷厂揭秘装修的艺术密码
2024-08-12 东阳畅捷通:2024“最美服务商”震撼来袭,探寻小微企业数智服务“新标杆”!
2024-07-23 东阳畅捷通:可信云大会成立“ToB云应用与服务推进矩阵”,畅捷通携手多方共促企业数智转型
2024-07-12 东阳用友:放弃高薪毅然回乡创业,他竟用5年奇迹般做到全国同行业前五强
2024-06-25 东阳畅捷通软件怎么选?:畅捷通好会计标准版怎么样?
2024-06-27 东阳畅捷通行业资讯:2024影响会计业Top10技术出炉!5个潜在技术都与AI相关
2024-06-20 东阳畅捷通全新产品发布:T+Cloud专属云普及版全新上市,以安全+效率赋能小微企业财税升级
浙公网安备 33070202100118号